産業経済の発展と豊かで住み良い街づくりのために
各種事業を推進しています。

入会案内 入会案内
055-233-2241
  1. トップページ
  2. お知らせ
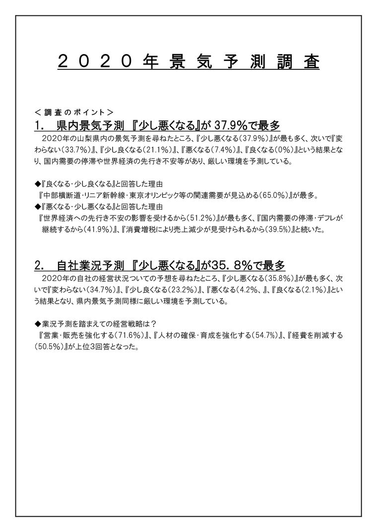
  3. 2020年景気予測調査結果概要の掲載について

    お知らせ

pagetop