経営支援トップページ
経営発達支援計画
融資情報
共済・保険
個別経営相談会
確定申告・記帳継続指導
専門指導員派遣制度
貿易関係
貿易関係証明のオンライン申請について
電子証明書
JANコード
チェンバーズカード
MFクラウド導入・活用支援
PET検診
就職・労務支援トップページ
合同就職説明会
モグジョブ
優良社員表彰
労働保険事務組合
やまなし就職支援ナビ
セミナー・講演会トップページ
日商簿記検定試験対策セミナー(3級)
新卒採用の今とこれからインターンシップ活用と定着率アップの実践
検定トップページ
簿記検定
リテールマーケティング(販売士)検定
カラーコーディネーター検定
福祉住環境コーディネーター検定
ビジネス実務法務検定
eco検定(環境社会検定)
ビジネスマネジャー検定
日商PC検定
キーボード操作技能検定
日商プログラミング検定
珠算・暗算検定
合格発表
合格証明書発行
地域活性化・イベントトップページ
甲府えびす講祭り
献木祭
甲府ジャズストリート
中堅社員海外研修
県産ワインを楽しむ会
第9回甲斐マンガ塾!!
スーパーマーケット・トレードショー2026 やまなしブース
やまなしギフトコンテスト
Fantasia Kofu
こうふ開府500年事業について
信玄公生誕500年事業について
商品マッチング交流会
Mirai プロジェクト
甲府商工会議所創立145周年記念 ロサンゼルス視察ツアー
日本全国の企業をつなぐ「ザ・ビジネスモール」
nomuca
Koshu of Japan 山梨ワインを世界へ
BtoBポータルサイト「風林火山」ビジネスネット
銀座街の駅
SAKURAZAプロジェクト
山梨マンガ・アニメプロジェクト推進協議会
まちづくり甲府
天守閣など甲府城復元・整備推進会議
医療関連ものづくり交流会(産学官連携)
甲府商工会議所についてトップページ
入会について
会頭・副会頭紹介
組織図
事業計画
甲府商工会議所のあゆみ
職員採用
議員改選について
メールマガジン
ビジネスPR便
リンク集
行事予定
アクセス
お問い合わせ
個人情報保護方針
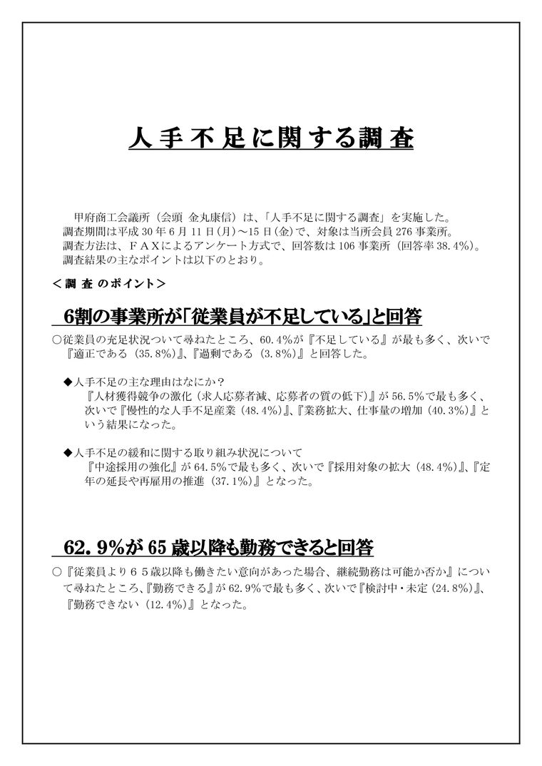
2018/07/04
調査
表記調査について、調査結果がまとまりました。詳細は下記リンクよりご確認ください。
※お電話の対応は、土日祝を除く9:00〜17:30となります。
お知らせ